Overcoming Nigeria’s Electoral Challenges: The Role of Zero Knowledge Proofs in Streamlining Nigeria’s electoral process

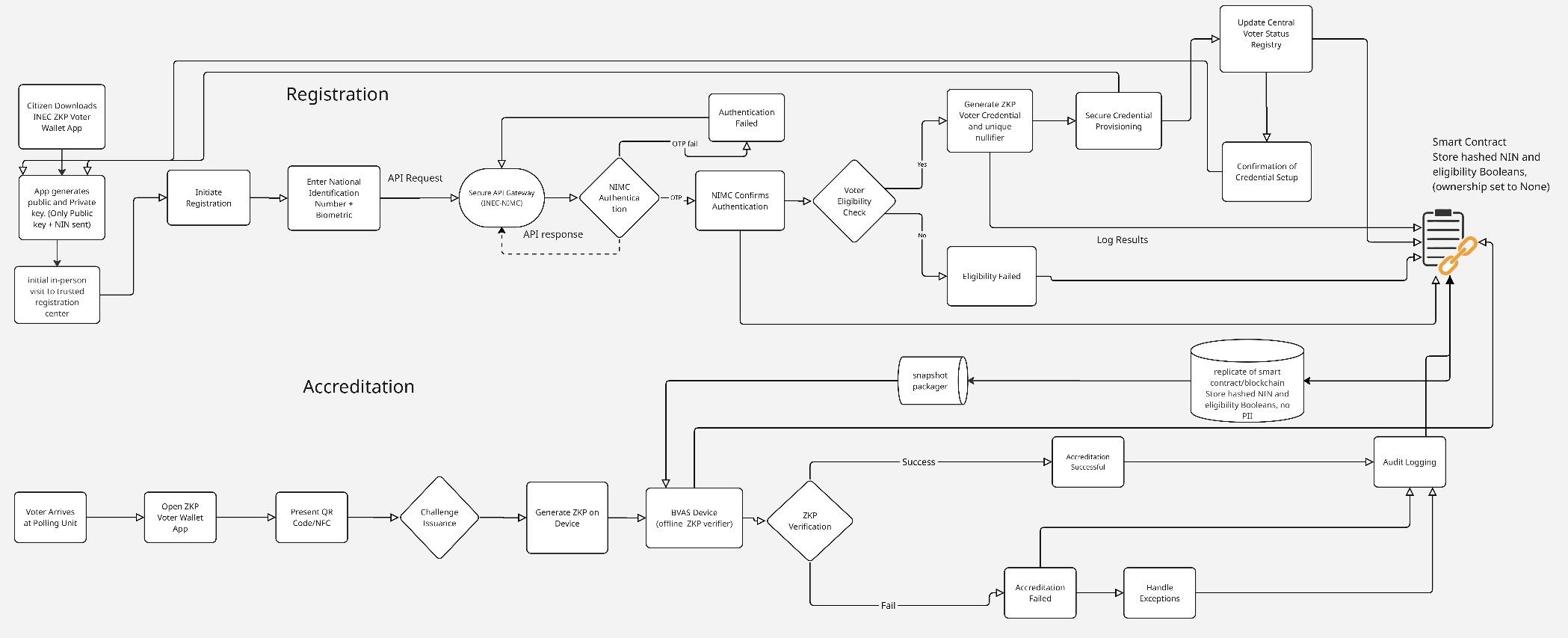
This research examines the challenges plaguing Nigeria's electoral system with specific regard to its voter registration and accreditation process. Despite technological advancements such as the introduction of BVAS technology, the electoral process remains vulnerable to challenges like identity fraud, data mishandling and system inefficiencies. This study investigates the practicality of integrating ZKP to improve the registration and accreditation process and address these challenges thereby enhancing voter privacy and security.

Okoli, Valentine Nzube, 2025

Art der Arbeit Master Thesis
Auftraggebende
Betreuende Dozierende Schneider, Bettina, Misyura, Ilya
Views: 13
Studiengang: Business Information Systems (Master)
Keywords
Vertraulichkeit: öffentlich
Art der Arbeit
Master Thesis
Autorinnen und Autoren
Okoli, Valentine Nzube
Betreuende Dozierende
Schneider, Bettina, Misyura, Ilya
Publikationsjahr
2025
Sprache der Arbeit
Englisch
Vertraulichkeit
öffentlich
Studiengang
Business Information Systems (Master)
Standort Studiengang
Olten